|
|

|
Porsche, and the Porsche crest are registered trademarks of Dr. Ing. h.c. F. Porsche AG.
This site is not affiliated with Porsche in any way. Its only purpose is to provide an online forum for car enthusiasts. All other trademarks are property of their respective owners. |
|
|
![]() ![]() |
| Mike1981 |
Aug 21 2025, 05:03 PM
Post
#1
|
|
Member ![]() ![]() Group: Members Posts: 263 Joined: 21-July 14 From: Phoenix Member No.: 17,663 Region Association: South East States |
Hello Everyone.
Finally getting back to working on my 1971 914. When I bought it the turn signals did not work. The headlights and taillights work. (When key is in ignition and in on position) I took it out for a ride, and parked it in my garage. The turn signal stalk was left in the right turn position. Later that night I checked on the car, and found the right turn signal was on steady. (Only when key is off car not running) So, both left and right turn signal light steady when key is off but not when key is on or car running. Apparently the wiring is not broken. Can someone help ID the relay for the turn signal flasher on this board its a 1971 If so, does anyone know where I could source one? Thanks everyone... Attached thumbnail(s) |
| dtmehall |
Aug 21 2025, 05:49 PM
Post
#2
|
|
Member ![]() ![]() Group: Members Posts: 199 Joined: 21-December 23 From: Farmington Hills, Michigan Member No.: 27,808 Region Association: Upper MidWest |
what do you mean by the 'right turn signal was on steady'?
both front and back exterior turn signal bulbs? |
| Mike1981 |
Aug 21 2025, 05:53 PM
Post
#3
|
|
Member ![]() ![]() Group: Members Posts: 263 Joined: 21-July 14 From: Phoenix Member No.: 17,663 Region Association: South East States |
|
| dtmehall |
Aug 21 2025, 06:01 PM
Post
#4
|
|
Member ![]() ![]() Group: Members Posts: 199 Joined: 21-December 23 From: Farmington Hills, Michigan Member No.: 27,808 Region Association: Upper MidWest |
leaving the turn signal arm to a right or left position and lighting the respective bulbs, is a feature.
does this behavior happen on the other side? have you checked all the bulbs? |
| Mike1981 |
Aug 21 2025, 06:19 PM
Post
#5
|
|
Member ![]() ![]() Group: Members Posts: 263 Joined: 21-July 14 From: Phoenix Member No.: 17,663 Region Association: South East States |
leaving the turn signal arm to a right or left position and lighting the respective bulbs, is a feature. does this behavior happen on the other side? have you checked all the bulbs? OK it is dark out and I took another look. The front and rear turn signals will turn on steady no blinking if the stalk is in the right or left turn position. Now I just discovered I have no brake lights. I'll start checking fuses for the taillights. Does anyone know what relay controls the turn signal blinkers? |
| dtmehall |
Aug 21 2025, 06:32 PM
Post
#6
|
|
Member ![]() ![]() Group: Members Posts: 199 Joined: 21-December 23 From: Farmington Hills, Michigan Member No.: 27,808 Region Association: Upper MidWest |
|
| Mike1981 |
Aug 21 2025, 06:49 PM
Post
#7
|
|
Member ![]() ![]() Group: Members Posts: 263 Joined: 21-July 14 From: Phoenix Member No.: 17,663 Region Association: South East States |
Thanks for the pic This is the board in my car now. the previous pic was off the internet.. Attached thumbnail(s) |
| Mike1981 |
Aug 21 2025, 07:28 PM
Post
#8
|
|
Member ![]() ![]() Group: Members Posts: 263 Joined: 21-July 14 From: Phoenix Member No.: 17,663 Region Association: South East States |
Thanks for the pic This is the board in my car now. the previous pic was off the internet.. Info symptoms updated |
| Spoke |
Aug 21 2025, 08:32 PM
Post
#9
|
|
Jerry ![]() ![]() ![]() ![]() ![]() Group: Members Posts: 7,266 Joined: 29-October 04 From: Allentown, PA Member No.: 3,031 Region Association: None
|
I think you have some custom wiring going on with the turnsignals. There should be a flasher relay where the leftmost circle is and the floating can in the rightmost circle is a custom solution.
Looks like somebody did an end run by wiring in a different flasher relay instead of getting an OEM type. Pull that assembly out and install an EP26 LED-compatible flasher relay with C2 grounded. ![]() |
| jim_hoyland |
Aug 22 2025, 06:05 AM
Post
#10
|
|
Get that VIN ? ![]() ![]() ![]() ![]() ![]() Group: Members Posts: 9,930 Joined: 1-May 03 From: Sunset Beach, CA Member No.: 643 Region Association: Southern California
|
When key is in the off position and either left or right turn signal is activated the Euro-parking light is activated. That’s normal.
My question is whether turn signals work when key on ??? |
| Mike1981 |
Aug 22 2025, 06:16 AM
Post
#11
|
|
Member ![]() ![]() Group: Members Posts: 263 Joined: 21-July 14 From: Phoenix Member No.: 17,663 Region Association: South East States |
[quote name='Spoke' post='3220527' date='Aug 21 2025, 10:32 PM']
I think you have some custom wiring going on with the turnsignals. There should be a flasher relay where the leftmost circle is and the floating can in the rightmost circle is a custom solution. Looks like somebody did an end run by wiring in a different flasher relay instead of getting an OEM type. Pull that assembly out and install an EP26 LED-compatible flasher relay with C2 grounded. Thanks but the pic you are referring to is not the set up I have it is in the pic above |
| Mike1981 |
Aug 22 2025, 06:18 AM
Post
#12
|
|
Member ![]() ![]() Group: Members Posts: 263 Joined: 21-July 14 From: Phoenix Member No.: 17,663 Region Association: South East States |
[quote name='Spoke' post='3220527' date='Aug 21 2025, 10:32 PM']
I think you have some custom wiring going on with the turnsignals. There should be a flasher relay where the leftmost circle is and the floating can in the rightmost circle is a custom solution. Looks like somebody did an end run by wiring in a different flasher relay instead of getting an OEM type. Pull that assembly out and install an EP26 LED-compatible flasher relay with C2 grounded. Thanks but the pic you are referring to is not the set up I Have it is in the pic above. |
| Mike1981 |
Aug 22 2025, 06:19 AM
Post
#13
|
|
Member ![]() ![]() Group: Members Posts: 263 Joined: 21-July 14 From: Phoenix Member No.: 17,663 Region Association: South East States |
When key is in the off position and either left or right turn signal is activated the Euro-parking light is activated. That’s normal. My question is whether turn signals work when key on ??? Hi Thanks for trying to help me. They do not blink or work when the key is on at all. |
| Spoke |
Aug 22 2025, 06:38 AM
Post
#14
|
|
Jerry ![]() ![]() ![]() ![]() ![]() Group: Members Posts: 7,266 Joined: 29-October 04 From: Allentown, PA Member No.: 3,031 Region Association: None
|
|
| Mike1981 |
Nov 4 2025, 09:22 AM
Post
#15
|
|
Member ![]() ![]() Group: Members Posts: 263 Joined: 21-July 14 From: Phoenix Member No.: 17,663 Region Association: South East States |
Hello Everyone
Well, my life has finally settled down enough for me to start working on my 914. I've moved to Florida, so if there are any members in the Sebring area I would very much like to chat. Wrestling with my turn signals at the moment. A few of you were kind enough to mention I need to replace the relay I had with an EP26 LED compatible relay. I've removed the relay (attached) and the car still starts and the turn signals still do not work. Can I buy this relay at O'Reilly's? If so, can anyone send a link please? Thanks Attached thumbnail(s) |
| Spoke |
Nov 4 2025, 09:54 AM
Post
#16
|
|
Jerry ![]() ![]() ![]() ![]() ![]() Group: Members Posts: 7,266 Joined: 29-October 04 From: Allentown, PA Member No.: 3,031 Region Association: None
|
Not sure what that relay is. It doesn't have the pinout of the OEM flasher relay or EP26.
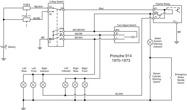
Did you post a picture of your relay board? Is all the wiring intact? Do the turnsignals flash with the hazard switch pulled? Below is the basic diagram of the turnsignal routing in your '71. If the wiring is correct, the turnsignals should flash. About EP26, I resell them with C2 connected to ground as EP26 out of the box has C2 open. Attached image(s)
|
| Mike1981 |
Nov 4 2025, 10:34 AM
Post
#17
|
|
Member ![]() ![]() Group: Members Posts: 263 Joined: 21-July 14 From: Phoenix Member No.: 17,663 Region Association: South East States |
Not sure what that relay is. It doesn't have the pinout of the OEM flasher relay or EP26. Did you post a picture of your relay board? Is all the wiring intact? Do the turnsignals flash with the hazard switch pulled? Below is the basic diagram of the turnsignal routing in your '71. If the wiring is correct, the turnsignals should flash. About EP26, I resell them with C2 connected to ground as EP26 out of the box has C2 open. Thanks for your help on this Answered best that I can Not sure what that relay is. It doesn't have the pinout of the OEM flasher relay or EP26. It is a relay from a nissan discontinued Chassis ground case and only 2 wires connected. Did you post a picture of your relay board? Is all the wiring intact? yes attached is the board i have now Do the turnsignals flash with the hazard switch pulled? ]No, I just checked [/color] Below is the basic diagram of the turnsignal routing in your '71. If the wiring is correct, the turnsignals should flash. Thanks for this ill try to study it and trace it back through About EP26, I resell them with C2 connected to ground as EP26 out of the box has C2 open.Great may I buy one from you please? Would I simply take a wire from C2 to Chassis ground? Attached image(s)
|
| Mike1981 |
Nov 4 2025, 10:38 AM
Post
#18
|
|
Member ![]() ![]() Group: Members Posts: 263 Joined: 21-July 14 From: Phoenix Member No.: 17,663 Region Association: South East States |
Not sure what that relay is. It doesn't have the pinout of the OEM flasher relay or EP26. Did you post a picture of your relay board? Is all the wiring intact? Do the turnsignals flash with the hazard switch pulled? Below is the basic diagram of the turnsignal routing in your '71. If the wiring is correct, the turnsignals should flash. About EP26, I resell them with C2 connected to ground as EP26 out of the box has C2 open. Thanks for your help on this Answered best that I can Not sure what that relay is. It doesn't have the pinout of the OEM flasher relay or EP26. It is a relay from a nissan discontinued Chassis ground case and only 2 wires connected. Did you post a picture of your relay board? Is all the wiring intact? yes attached is the board i have now Do the turnsignals flash with the hazard switch pulled? ]No, I just checked [/color] Below is the basic diagram of the turnsignal routing in your '71. If the wiring is correct, the turnsignals should flash. Thanks for this ill try to study it and trace it back through About EP26, I resell them with C2 connected to ground as EP26 out of the box has C2 open.Great may I buy one from you please? Would I simply take a wire from C2 to Chassis ground? Do you feel the missing relay I have in the board is tied to the turn signals? |
| Spoke |
Nov 4 2025, 01:40 PM
Post
#19
|
|
Jerry ![]() ![]() ![]() ![]() ![]() Group: Members Posts: 7,266 Joined: 29-October 04 From: Allentown, PA Member No.: 3,031 Region Association: None
|
Great may I buy one from you please? Would I simply take a wire from C2 to Chassis ground? You can buy a modified EP26 from me. The link to my page is below in my sig. Or you can buy one yourself and modify. I show how to do it on my page. Or you can short the wires to ground for the tach turnsignal indicators. QUOTE Do you feel the missing relay I have in the board is tied to the turn signals? The missing relay is not the flasher relay. The flasher relay has flat spades to connect. Also the flasher relay has a square box so I don't think either of the relays on the panel are the flasher relay. @JeffBowlsby @Superhawk996 I'm a bit foggy on where the flasher relay socket is on your panel. Here's a diagram from Jeff Bowlsby's page showing the panel with 5 relays; the flasher is in the middle and is shown as a square box. You may want to investigate in the wiring if you can find a floating socket and/or square box relay behind the fuse panel. In one of the pictures you can see a socket w/o a relay and see the flat spade sockets. But yours does not have this relay arrangement. I did some searching and found several different layouts. Perhaps someone has the magic decoder ring to figure out each variation including yours. Some of these pictures may be duplicates so there might not be 5 variations. ![]() ![]() |
![]() ![]() |
|
Lo-Fi Version | Time is now: 4th November 2025 - 01:56 PM |
| All rights reserved 914World.com © since 2002 |
|
914World.com is the fastest growing online 914 community! We have it all, classifieds, events, forums, vendors, parts, autocross, racing, technical articles, events calendar, newsletter, restoration, gallery, archives, history and more for your Porsche 914 ... |