|
|

|
Porsche, and the Porsche crest are registered trademarks of Dr. Ing. h.c. F. Porsche AG.
This site is not affiliated with Porsche in any way. Its only purpose is to provide an online forum for car enthusiasts. All other trademarks are property of their respective owners. |
|
|
![]() ![]() |
| kenshapiro2002 |
Dec 12 2025, 11:59 AM
Post
#1
|
|
Senior Member ![]() ![]() ![]() Group: Members Posts: 1,472 Joined: 23-July 09 From: Bawlmer, MD Member No.: 10,598 Region Association: MidAtlantic Region |
When mine is engaged it flashes. I’m wondering because when I’m using my turn signals ( they work as they should), only the left arrow on the dash flashes. It does that whether I’m using the left or right turn signal. Again, the turn signals work as they should on the exterior.
|
| rfinegan |
Dec 12 2025, 01:37 PM
Post
#2
|
|
Senior Member ![]() ![]() ![]() Group: Members Posts: 1,144 Joined: 8-February 13 From: NC Member No.: 15,499 Region Association: MidAtlantic Region
|
What year? parking lamp flashes when on: YES
|
| Ron914 |
Dec 12 2025, 01:38 PM
Post
#3
|
|
Member ![]() ![]() Group: Members Posts: 471 Joined: 19-April 22 From: Huntington Beach,Ca Member No.: 26,487 Region Association: Southern California
|
When mine is engaged it flashes. I’m wondering because when I’m using my turn signals ( they work as they should), only the left arrow on the dash flashes. It does that whether I’m using the left or right turn signal. Again, the turn signals work as they should on the exterior. I just noticed the other day that when I have the parking brake engaged the parking light bulb and the turn signal flash together but I only have one turn signal indicator . If your have an older model and have two turn signal indicators then maybe the bulb is bad. |
| kenshapiro2002 |
Dec 12 2025, 01:47 PM
Post
#4
|
|
Senior Member ![]() ![]() ![]() Group: Members Posts: 1,472 Joined: 23-July 09 From: Bawlmer, MD Member No.: 10,598 Region Association: MidAtlantic Region |
|
| kenshapiro2002 |
Dec 12 2025, 01:50 PM
Post
#5
|
|
Senior Member ![]() ![]() ![]() Group: Members Posts: 1,472 Joined: 23-July 09 From: Bawlmer, MD Member No.: 10,598 Region Association: MidAtlantic Region |
When mine is engaged it flashes. I’m wondering because when I’m using my turn signals ( they work as they should), only the left arrow on the dash flashes. It does that whether I’m using the left or right turn signal. Again, the turn signals work as they should on the exterior. I just noticed the other day that when I have the parking brake engaged the parking light bulb and the turn signal flash together but I only have one turn signal indicator . If your have an older model and have two turn signal indicators then maybe the bulb is bad. Hmmm… mine’s a 74. Just checked… I have two dash indicators, so maybe just a bulb. But if that were the case, I’m guessing I’d get no indicator when I used the right signal vs. the left indicator working for both. |
| Cairo94507 |
Dec 12 2025, 01:54 PM
Post
#6
|
|
Michael ![]() ![]() ![]() ![]() ![]() ![]() ![]() ![]() ![]() ![]() Group: Members Posts: 10,528 Joined: 1-November 08 From: Auburn, CA Member No.: 9,712 Region Association: Northern California
|
On the early cars, (at least my '71) if the parking brake is on the light is solid red. The only time it flashed red was after I replaced the master cylinder and needed to hit the reset switch on the master cylinder. After that it was back to normal - solid red with brake on. (IMG:style_emoticons/default/beerchug.gif)
|
| TRP |
Dec 12 2025, 02:54 PM
Post
#7
|
|
Member ![]() ![]() Group: Members Posts: 153 Joined: 2-September 23 From: Morgan Hill, CA Member No.: 27,559 Region Association: None
|
Speaking of parking brake / light issues...
On my car, when I picked it up back in August, if the parking brake was on the dash light would light up solid red and I would get a buzzer noise. I updated the turn signals to LEDs and updated the flasher relay at the same time (as per the LED instructions) and I was greeted with a totally different situation. Gone was the buzzer and it was replaced with the parking brake light and blinker indicator flashing. I just assumed it was all tied to the relay swap. (IMG:style_emoticons/default/idea.gif) Who knows, I kind of miss the buzzer. I should check to see if the blinkers also flash when the parking brake is on. Ted |
| Spoke |
Dec 13 2025, 08:18 AM
Post
#8
|
|
Jerry ![]() ![]() ![]() ![]() ![]() Group: Members Posts: 7,288 Joined: 29-October 04 From: Allentown, PA Member No.: 3,031 Region Association: None
|
When mine is engaged it flashes. I’m wondering because when I’m using my turn signals ( they work as they should), only the left arrow on the dash flashes. It does that whether I’m using the left or right turn signal. Again, the turn signals work as they should on the exterior. I just noticed the other day that when I have the parking brake engaged the parking light bulb and the turn signal flash together but I only have one turn signal indicator . If your have an older model and have two turn signal indicators then maybe the bulb is bad. @Ron914 Ron, with EP26 configured for the single L/R tach indicator, the tach indicator will flash with the e-brake. OEM flashers have a secondary coil to prevent the tach indicator from flashing with the e-brake. However the secondary coil in the OEM flashers is the reason the OEM flashers do not work with LEDs. |
| Spoke |
Dec 13 2025, 08:26 AM
Post
#9
|
|
Jerry ![]() ![]() ![]() ![]() ![]() Group: Members Posts: 7,288 Joined: 29-October 04 From: Allentown, PA Member No.: 3,031 Region Association: None
|
only the left arrow on the dash flashes. It does that whether I’m using the left or right turn signal. So only the left indicator flashes when selecting the left AND right turnsignals. You mention that the 914 is a '74 model but has a '70-'73 tachometer with separate L and R indicators. I thought I read that early '74 models used up stock of the '70-'73 tachs but the '74 model was configured for the single L/R indicator thus Porsche made it such that both L and R indicators would flash together regardless of L or R turnsignal active. If this is the case with your car, it sounds like the R indicator is burned out. It might be time to pop out the tach and inspect the wires and bulbs going to the tach indicators. |
| chmillman |
Dec 13 2025, 10:06 AM
Post
#10
|
|
Member ![]() ![]() Group: Members Posts: 278 Joined: 15-June 24 From: Switzerland Member No.: 28,183 Region Association: Europe
|
I have an ‘early’ Euro 74 (assembled Nov. 1st 73), it has the 73 tach with the twin turn signal arrows but they flash independently left/right. Pulling the parking brake causes the big red light on the combo gauge and both turn signal arrows to flash at the same time. Euro cars were wired somewhat differently than US cars though, and this one has had most of the wiring replaced, so I really don’t know what’s original. Happy with the way it works now in any case.
|
| Spoke |
Dec 16 2025, 11:09 AM
Post
#11
|
|
Jerry ![]() ![]() ![]() ![]() ![]() Group: Members Posts: 7,288 Joined: 29-October 04 From: Allentown, PA Member No.: 3,031 Region Association: None
|
flash independently left/right. Pulling the parking brake causes the big red light on the combo gauge and both turn signal arrows to flash at the same time. @chmillman Interesting operation. They are independent R and L turnsignals but flash together with the e-brake. The only way I can see that happening is if the common connection of the indicators is tied to the 49a terminal (output) of the flasher relay. The other sides of the indicators are tied to the opposite turnsignal. How many lights are incandescent? |
| chmillman |
Dec 16 2025, 12:27 PM
Post
#12
|
|
Member ![]() ![]() Group: Members Posts: 278 Joined: 15-June 24 From: Switzerland Member No.: 28,183 Region Association: Europe
|
flash independently left/right. Pulling the parking brake causes the big red light on the combo gauge and both turn signal arrows to flash at the same time. @chmillman Interesting operation. They are independent R and L turnsignals but flash together with the e-brake. The only way I can see that happening is if the common connection of the indicators is tied to the 49a terminal (output) of the flasher relay. The other sides of the indicators are tied to the opposite turnsignal. How many lights are incandescent? The instrument lamps have all been replaced with LED’s. The actual turn signal lamps etc are still incandescents. Flasher is original. This is an early 74, it has some 73 elements such as the tach. As I said the Euro cars are wired a bit differently from the USA market cars, for example my aux lights in the front bumper go on with the high beams, there is no separate switch. No seatbelt light or buzzer. |
| Dave_Darling |
Dec 17 2025, 12:52 AM
Post
#13
|
|
914 Idiot ![]() ![]() ![]() ![]() ![]() ![]() ![]() ![]() ![]() ![]() ![]() ![]() ![]() ![]() ![]() Group: Members Posts: 15,303 Joined: 9-January 03 From: Silicon Valley / Kailua-Kona Member No.: 121 Region Association: Northern California
|
The 74+ wiring harness only has one wire for the turn signal indicator. The 74+ tach only had the one indicator light.
Some early 74s used the 73 gauges (silver cone in the center) and thus their tach had two turn signal indicators. They were wired to blink together, as there was only the one signal wire for that circuit. If you have a 74 or later that has two operating turn signal indicators, the wiring has been modified to be similar to an earlier car in that circuit. --DD |
| chmillman |
Dec 17 2025, 03:04 AM
Post
#14
|
|
Member ![]() ![]() Group: Members Posts: 278 Joined: 15-June 24 From: Switzerland Member No.: 28,183 Region Association: Europe
|
The 74+ wiring harness only has one wire for the turn signal indicator. The 74+ tach only had the one indicator light. Some early 74s used the 73 gauges (silver cone in the center) and thus their tach had two turn signal indicators. They were wired to blink together, as there was only the one signal wire for that circuit. If you have a 74 or later that has two operating turn signal indicators, the wiring has been modified to be similar to an earlier car in that circuit. --DD Yes, probably so. Also posibly how my driving lights go on with the brights. Manual does not indicate anything about that, just talks about optional foglights being controlled by an aux. switch - which my car does not have. In any case someone knew what they were doing, I'm quite happy with how it works. My turn signal indicators flashing with the parking brake on might also be a side effect of the rewiring - the manual again does not indicate that that should happen, only talks about the big red lamp. Doesn't seem logical in any case. |
| Spoke |
Dec 17 2025, 07:23 PM
Post
#15
|
|
Jerry ![]() ![]() ![]() ![]() ![]() Group: Members Posts: 7,288 Joined: 29-October 04 From: Allentown, PA Member No.: 3,031 Region Association: None
|
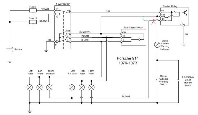
My turn signal indicators flashing with the parking brake on might also be a side effect of the rewiring @chmillman You mentioned before you had incandescent bulbs in the exterior lights. The indicators flash independently for L and R turnsignals but flash together with the e-brake pulled. The best I could figure is the indicators have a common connection to the flasher relay while the other side of the indicators go to the opposite external turnsignals. This is the way the early indicators were wired. Pretty straight forward. The OEM flasher has a dedicated pin (K) for the indicators so the indicators could flash with the turnsignals and NOT flash with the e-brake pulled. You car doesn't work like that. The indicators flash with the e-brake. Pin K is driven by a secondary coil which only closes when the high current of two external incandescent bulbs. K won't close with the tiny e-brake bulb thus the indicators won't flash with the e-brake. However the secondary coil is decades old and has a tendency to lose efficiency and won't close K when the turnsignals are active. So like the schematic below shows, the common wire to the indicators which originally went to K is now connected to 49A and the indicators flash any time the flasher is active including for the e-brake. As weird as it sounds, when the indicators flash, the current terminates through the opposite bulbs which are not flashing. If you change the external bulbs to LEDs the indicators will not work properly as wired. One work around for the indicators flashing with e-brake would be to remove the common connection to K (now 49A) and ground the common connections. Below shows a pigtail for grounding the indicators. ![]() |
![]() ![]() |
|
Lo-Fi Version | Time is now: 17th December 2025 - 11:34 PM |
| All rights reserved 914World.com © since 2002 |
|
914World.com is the fastest growing online 914 community! We have it all, classifieds, events, forums, vendors, parts, autocross, racing, technical articles, events calendar, newsletter, restoration, gallery, archives, history and more for your Porsche 914 ... |